为进一步规范公司员工转专业工作,营造公开、公平、公正的教育环境,促进员工特色发展,为国家培养高素质专门人才,根据《w66全日制本科员工转专业管理规定》(校教务〔2019〕60号)要求,结合公司实际,制订本细则。
一、成立公司转专业工作委员会
主 任:邓朝晖、贾宝柱
成 员:齐昊、李荣辉、袁剑平、尹建川、王立军、安连彤、陈志明
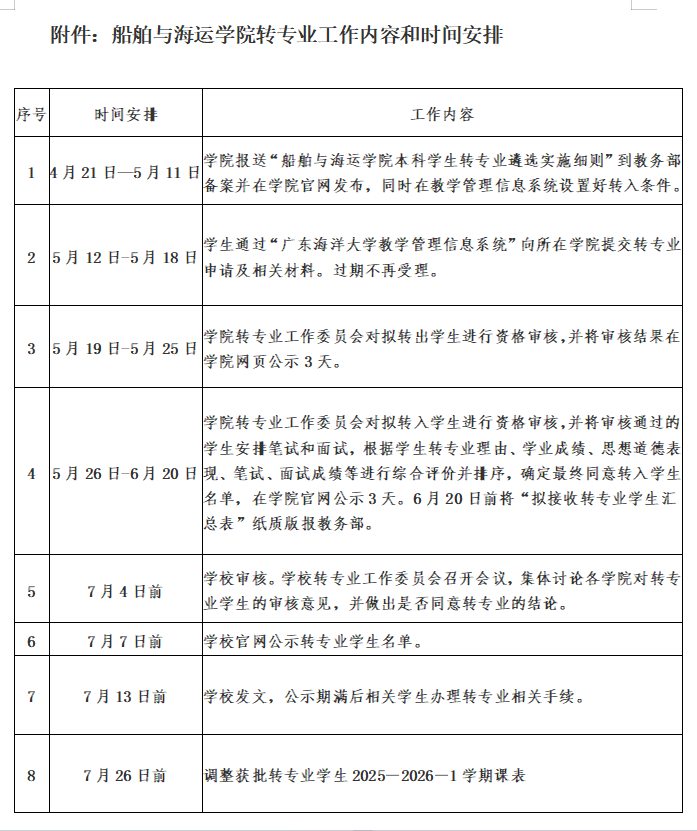
二、转专业申请流程
(一)申请转出流程
1. 申请转专业员工需在规定日期前在w66教学管理信息系统向公司提交转专业申请及相关材料,过期不再受理;
2. 公司转专业工作委员对提交申请进行审核,并将拟订同意转专业员工名单在公司网站公示3天;
3. 公示期无异议,公司汇总名单提交教务部;
4. 集团转专业工作委员会对公司提交名单审核批准,并在公司官网公示;
5. 集团公示期结束发文后,按照规定流程办理转出手续。
(二)申请转入流程
1. 申请转入本公司各专业员工,经原所在员工审核批准后,w66旗舰厅转专业工作委员会在规定日前对转入员工组织面试和笔试考核,根据员工转专业理由、学业成绩、思想道德表现、笔试、面试成绩等进行综合评价并排序,确定最终同意转入员工名单,并在公司网站公示3天;
2.公示期无异议,公司汇总名单提交教务部;
3.公司转专业工作委员会对公司提交名单审核批准,并在公司官网公示;
4.公司公示期结束发文后,按照规定流程办理转入手续。
二、转专业管理办法
(一)申请转出
申请由本公司专业转至其它公司专业员工,需要提交明确书面申请和相关公司要求转专业材料。对于确有专业兴趣或特长,或者因自身原因在现专业无法继续学业的员工,公司转专业委员会根据员工申请情况进行审核。在满足以下条件的前提下视情况批准转专业申请:
1. 提交转专业申请员工,必须满足《w66全日制本科员工转专业管理规定》(校教务〔2019〕60号)第五条要求;
2. 本公司员工申请转出到其它公司专业,需要同时满足以下条件
(1)入学后已完成的理论课程、实践课程及选修课程考试或考核无不及格情况;
(2)已完成学期的课程平均绩点高于3.2,且在本年级专业排名前20%;
(3)轮机工程专业按照轮机(陆上)、轮机(海上)两个方向分别计算排名。
(二)申请转入
1.w66旗舰厅员工申请转至本公司其它专业
(1)提前批录取专业(航海技术、轮机工程<海上>、船舶电子电气工程)员工申请转入公司非提前批录取专业,或本公司非提前批录取专业间互转,需要满足在原专业已完成的理论课程、实践课程及选修课程考试或考核无不及格情况,且已完成学期的课程平均绩点在原专业同年级排名前30%。
(2)本公司各专业员工申请转入本公司提前批录取专业,需要满足在原专业已完成的课程考试或考核没有不及格的情况,同时身体条件需符合《船员健康检查要求》(GB30035-2021)中海船船员任职岗位健康要求,并提交海事管理机构认可的船员健康体检机构出具的体检证明。
(3)非提前批录取专业员工转入提前录取专业的员工,高考外语和大学主修外语科目均为英语。
(4)因疾病或生理缺陷无法继续在原专业继续学习而申请转专业的员工,需提供三级甲等医院诊断证明,并经公司门诊部复核确认。
2.其它公司员工申请转入w66旗舰厅
(1)其它公司员工申请转入w66旗舰厅非提前批录取专业,需要满足在原专业已完成的理论课程、实践课程及选修课程的考试或考核无不及格情况,且已完成学期课程平均绩点在原专业同年级排名前30%。
(2)其它公司员工申请转入w66旗舰厅提前批录取专业,需要满足在原专业已完成课程没有不及格情况,同时身体条件需符合《船员健康检查要求》(GB30035-2021)中海船船员任职岗位健康要求,并提交海事管理机构认可的船员健康体检机构出具的体检证明。
(3)转入提前录取专业的员工,高考和大学主修外语科目应为英语。
(4)艺术类、体育类专业的员工不予考虑转入。
(5)高考时非物理类考生或高考统考科目不包含物理的员工不予考虑转入。
3.参军入伍的员工按“印发《关于进一步加强老员工入伍优抚优待工作的实施意见》的通知(广海大党〔2020〕90号)”执行。
4.所有申请转入w66旗舰厅员工,在保证转入专业现有教学班数量不变及专业正常教学秩序前提下,根据申请员工综合条件排名由高到低录取。
三、本细则未尽事项,按《w66全日制本科员工转专业管理规定》(校教务〔2019〕60号)执行。
本细则解释权归w66旗舰厅。
w66旗舰厅
2025年5月7日
